しっぽを追いかけて

ぐるぐるしながら考えています

Unity と猫の話題が中心   掲載内容は個人の私見であり、所属組織の見解ではありません

Blender で押し出ししてみる

※ これは 2017/03/12 Blender ver.2.78c、Unity ver.5.6.0f3(Windows版) 時点の情報です

最新版では動作が異なる可能性がありますのでご注意ください

今回は まどすた#2 でみつばさんがメタセコというソフトでやっていた「押し出し」を Blender でやってみます

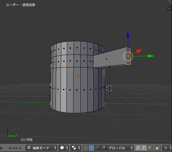
まず 前回 試した分割を利用してとりあえずこんな感じで切れ目を入れた円柱を用意

f:id:matatabi_ux:20170513124955p:plain

編集モード→面選択モードと切り替えて、切れ目の入った面の1つを選択し、E キーを押すことで押し出します

f:id:matatabi_ux:20170513130138g:plain

マウスカーソルの移動で押し出し幅を調整して左クリックで決定みたいです

こうして押し出した場合、別のメッシュをくっつけた場合に比べ必要なポリゴン数が抑えられ描画負荷が軽減されるようですね

さらに分割、押し出しを繰り返していくと・・・

f:id:matatabi_ux:20170513130340g:plain

取っ手みたいな感じに!